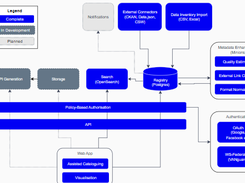
Magda is an open-source data catalog system designed to make datasets easier to find, access, and use. Built for government and enterprise use, it supports harvesting metadata from multiple sources, managing data access policies, and integrating with data APIs. Magda is highly customizable and ideal for building open data portals or internal data discovery tools.

Features

  • Harvest metadata from CKAN, GitHub, APIs, and more
  • Role-based access control and policy enforcement
  • Full-text and faceted search with ElasticSearch
  • Plugin system for custom pipelines and data workflows
  • UI for dataset browsing, previewing, and downloading
  • Multi-tenant and multilingual support

Project Samples

Project Activity

See All Activity >

Categories

Database

License

Apache License V2.0

Follow Magda

Magda Web Site

Other Useful Business Software
Apify is a full-stack web scraping and automation platform helping anyone get value from the web. Icon
Apify is a full-stack web scraping and automation platform helping anyone get value from the web.

Get web data. Build automations.

Actors are serverless cloud programs that extract data, automate web tasks, and run AI agents. Developers build them using JavaScript, Python, or Crawlee, Apify's open-source library. Build once, publish to Store, and earn when others use it. Thousands of developers do this - Apify handles infrastructure, billing, and monthly payouts.
Learn More
Rate This Project
Login To Rate This Project

User Reviews

Be the first to post a review of Magda!

Additional Project Details

Operating Systems

Linux, Mac, Windows

Programming Language

JavaScript

Related Categories

JavaScript Database Software

Registered

2025-06-18